
Protegiendo Infancias, Forjando Sueños
En Casa Montaña brindamos amor, protección y oportunidades a niños, niñas y adolescentes en situación de vulnerabilidad y desprotección, creando un hogar donde cada niño, niña y adolescente pueda crecer, aprendiendo y soñando.
Aquí compartimos las actividades que hemos vivido en nuestros hogares, creando recuerdos inolvidables para nuestros niños, niñas y adolescentes.

Corporación
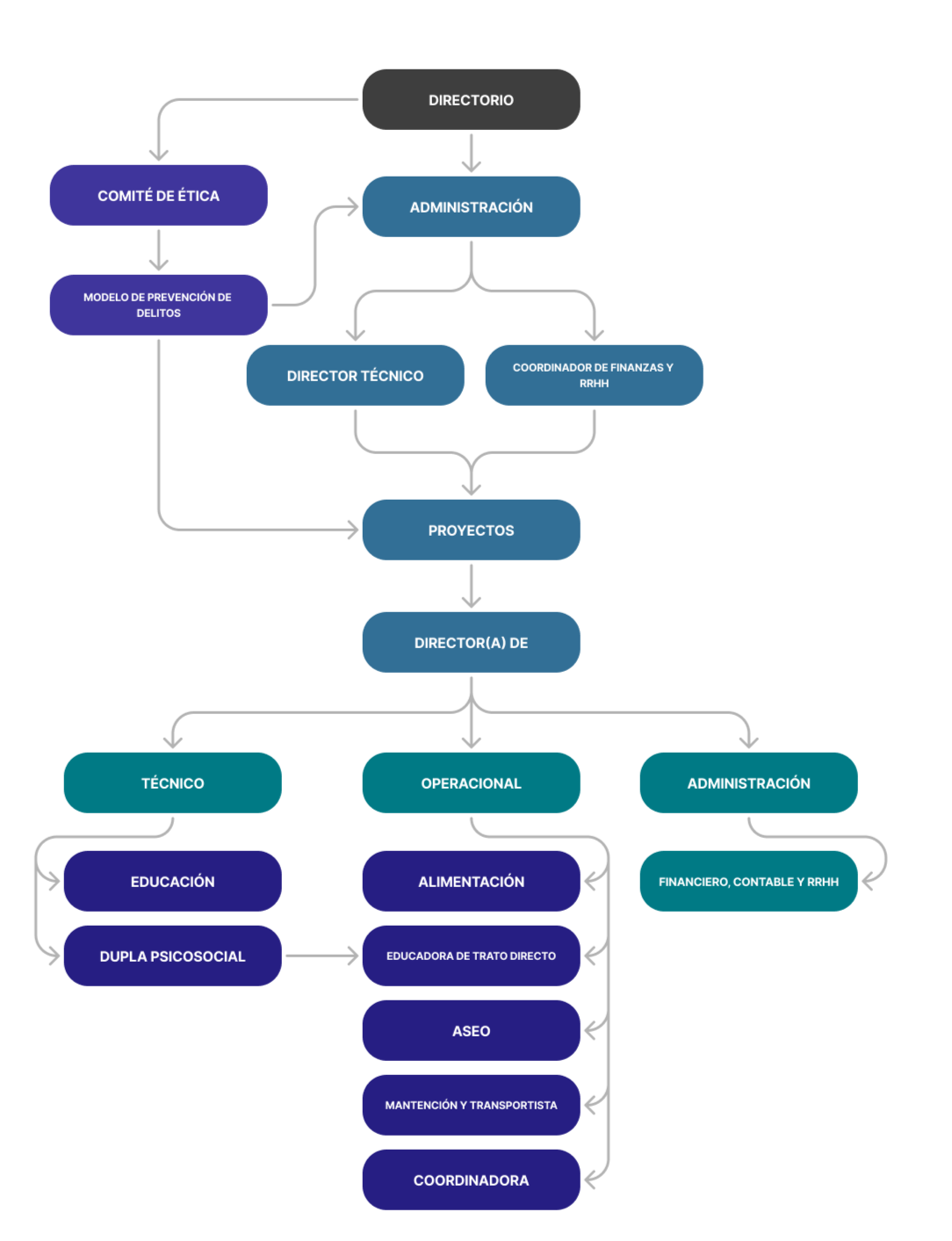
Organigrama Corporación de ayuda a la infancia Casa Montaña

Documentos
Tu donación transforma vidas. Cada contribución nos acerca más a ofrecer un futuro lleno de esperanza y oportunidades para los menores bajo nuestro cuidado.
Canal de Denuncias
En nuestra corporación, promovemos un ambiente de trabajo seguro, respetuoso y libre de acoso laboral. La Ley Karin (Ley N° 21.643) protege a todos los trabajadores contra el acoso laboral, sexual y la violencia en el trabajo.Si has sido testigo o víctima de alguna situación de acoso laboral, maltrato o conducta inapropiada en el ambiente de trabajo, te invitamos a realizar tu denuncia de manera confidencial y segura.